国务院有关部委、有关直属机构,各省、 自治区、直辖市、计划单列市财政厅(局),新疆生产建设兵团财务局:
为做好民间非营利组织执行《民间非营利组织会计制度》的衔接工作,现将《民间非营利组织新旧会计制度有关衔接问题的处理规定》印发给你们,请遵照执行。执行中有何问题,请及时反馈我部。
附件:民间非营利组织新旧会计制度有关衔接问题的处理规定
附件:
民间非营利组织新旧会计制度
有关衔接问题的处理规定
《民间非营利组织会计制度》(以下简称新制度)自2005年1月1日起执行,考虑到很多民间非营利组织执行事业单位会计制度(以下简称原制度)的实际情况,为了做好新旧制度的衔接工作,现对执行事业单位会计制度的民间非营利组织执行新制度的有关衔接问题规定如下:
一、调账原则及主要账务调整
凡执行原制度的民间非营利组织,在2004年12月31日及之前,仍应当按照原制度进行会计核算和编报会计报表。自2005年1月1日起,民间非营利组织应当根据新制度设置新账,将各会计科目2004年年末余额转入新账并作调整后,作为新制度各会计科目2005年的年初余额,并按照新制度编制2005年的年初资产负债表。在编制2005年度业务活动表和现金流量表时,不要求填列上年比较数。
民间非营利组织执行新制度应当按照以下原则做好衔接工作:
(一)按照新制度清理资产和负债,并进行账务调整
民间非营利组织应当对本单位的资产和负债进行全面清查和盘点,对于清查出的资产报废、毁损、盘盈盘亏以及应确认而未确认的资产等,应当按照新制度规定的确认和计量原则,报经批准后,借记或贷记“非限定性净资产”科目,贷记或借记相关资产科目;如有清查出的应确认而未确认的负债等,应当借记“非限定性净资产”科目,贷记相关负债科目。
民间非营利组织按照新制度规定应确认为文物文化资产的部分,如果原先已经记入“固定资产”科目或其他资产科目,应当转入“文物文化资产”科目;如果原先没有入账,应当借记“文物文化资产”科目,贷记“非限定性净资产”或者“限定性净资产”科目。
民间非营利组织按照新制度规定应确认为受托代理资产的部分,如果原先已经记入“固定资产”科目或其他资产科目,应当转入“受托代理资产”科目,同时对于原结余或净资产科目中属于受托代理负债的部分,应当转入“受托代理负债”科目;如果原先没有入账,应当借记“受托代理资产”科目,贷记“受托代理负债”科目。如果受托代理资产为现金、银行存款或其他货币资金,可以不通过“受托代理资产”科目核算,而在“现金”、“银行存款”、“其他货币资金”科目中设置“受托代理资产”明细科目核算,但在编制资产负债表时,“现金”、“银行存款”、“其他货币资金”科目中的“受托代理资产”明细科目余额合计,应当计入“受托代理资产”项目列示。
(二)按照新制度对部分资产负债表项目进行追溯调整
1、补提固定资产折旧和无形资产摊销
民间非营利组织应当根据新制度的规定补提固定资产折旧,按照应补提的折旧金额,借记“非限定性净资产”科目,贷记“累计折旧”科目。对于无形资产,应当根据新制度的规定补提无形资产摊销,按照应补提的摊销金额,借记“非限定性净资产”科目,贷记“无形资产”科目。
2、补记长期债权投资利息
民间非营利组织应当根据新制度的规定,补记长期债权投资应计利息。按照应补记的利息金额,借记“其他应收款--应收利息”科目(分期付息的长期债权投资),或者借记“长期债权投资--应计利息”科目(到期一次还本付息的长期债权投资),贷记“非限定性净资产”科目。如果长期债权投资系其他单位或个人提供,而且对其利息收入的使用设置了限制,应当贷记“限定性净资产”科目。
3、调整应按照权益法核算的长期股权投资的账面余额
民间非营利组织对于按照新制度的规定应采用权益法核算的长期股权投资,应当对长期股权投资的账面余额与按持股比例计算的应享有被投资方2004年末所有者权益的份额进行比较,如果前者大于后者,应当按其差额,借记“非限定性净资产”科目,贷记“长期股权投资”科目;如果前者小于后者,应当按其差额,借记“长期股权投资”科目,贷记“非限定性净资产”科目。如果长期股权投资系其他单位或个人提供,而且对其投资收益的使用设置了限制,应当根据所涉及的金额,借记或贷记“限定性净资产”科目,贷记或借记“长期股权投资”科目。
(三)按照新制度对资产进行减值测试,补提资产减值准备
民间非营利组织应当按照新制度的规定,对相关资产是否发生了减值进行测试和检查。如果相关资产已经发生了减值,应当补提减值准备,借记“非限定性净资产”科目,贷记相关资产减值准备科目。
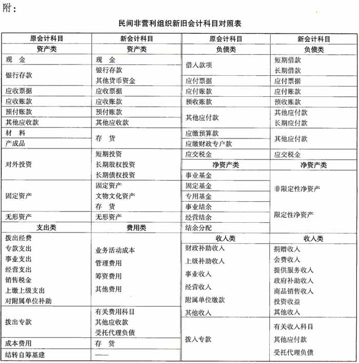
二、新旧会计科目结转
资产类:
(一)“现金”、“应收票据”、“应收账款”、“预付账款”、“其他应收款”科目
新制度设置了“现金”、“应收票据”、“应收账款”、“预付账款”、“其他应收款”科目,其核算内容与原制度相应科目的核算内容基本相同。调账时,应将原账中以上科目的余额直接转入新账中相应科目。
(二)“银行存款”科目
新制度设置了“银行存款”科目,其核算内容与原制度“银行存款”科目有所不同,主要是区分了银行存款与其他货币资金的核算内容。调账时,应对原账中“银行存款”科目的余额进行分析,分别转入新账中的“银行存款”和“其他货币资金”科目。
(三)“材料”、“产成品”科目
新制度没有设置“材料”、“产成品”科目,但设置了“存货”科目。调账时,应在新账中“存货”科目下设置“材料”、“库存商品”等明细科目,将原账中“材料”、“产成品”科目的余额分别转入新账中的相应明细科目。
(四)“对外投资”科目
新制度没有设置“对外投资”科目,但设置了“短期投资”、“长期股权投资”和“长期债权投资”科目。调账时,应对原账中“对外投资”科目的余额进行分析,将属于短期投资的部分转入新账中的“短期投资”科目,将属于长期股权投资的部分转入新账中的“长期股权投资”科目,将属于长期债权投资的部分转入新账中的“长期债权投资”科目。
(五)“固定资产”科目
新制度设置了“固定资产”和“文物文化资产”科目。调账时,应当根据重新确定的固定资产目录,对原账中“固定资产”及相关资产科目的余额进行分析:对于不符合新制度中固定资产确认标准的,应当转入新账中的“存货”等科目;对于符合新制度中固定资产确认标准的,应当按照新制度的规定分别转入新账中的“固定资产”和“文物文化资产”科目。
(六)“无形资产”科目
新制度设置了“无形资产”科目,其核算内容与原制度“无形资产”科目基本相同。调账时,应将原账中“无形资产”科目的余额转入新账中的“无形资产”科目。
负债类:
(七)“借入款项”科目
新制度没有设置“借入款项”科目,但设置了“短期借款”和“长期借款”等科目。调账时,应对原账中“借入款项”科目的余额进行分析,将属于短期借款的部分转入新账中的“短期借款”科目,将属于长期借款的部分转入新账中的“长期借款”科目。
(八)“应付票据”、“应付账款”、“预收账款”、“应交税金”科目
新制度设置了“应付票据”、“应付账款”、“预收账款”、“应交税金”科目,其核算内容与原制度相应科目的核算内容基本相同。调账时,应将原账中以上科目的余额直接转入新账中相应科目。
(九)“其他应付款”科目
新制度设置了“其他应付款”科目,其核算内容与原制度“其他应付款”科目有所不同,主要是区分了其他应付款与长期应付款的核算内容。调账时,应对原账中“其他应付款”科目的余额进行分析,分别转入新账中的“其他应付款”和“长期应付款”科目。
(十)“应缴预算款”、“应缴财政专户款”科目
新制度没有设置“应缴预算款”、“应缴财政专户款”科目。调账时,应在新账中“其他应付款”科目下设置“应缴预算款”、“应缴财政专户款”等明细科目,将原账中“应缴预算款”、“应缴财政专户款”科目的余额分别转入新账中的相应明细科目。
净资产类:
(十一)“事业基金”、“固定基金”、“专用基金”科目
新制度没有设置“事业基金”、“固定基金”、“专用基金”科目,但设置了“非限定性净资产”和“限定性净资产”科目。调账时,应将原账中“事业基金”、“固定基金”和“专用基金”科目余额转入新账中的“非限定性净资产”科目。如果与形成事业基金、固定基金、专用基金有关的资产,其资产提供者或者国家有关法律、行政法规对资产的使用设置了限制,对于这部分事业基金、固定基金和专用基金,调账时应当转入新账中的“限定性净资产”科目。
(十二)“事业结余”、“结余分配”科目
新制度没有设置“事业结余”、“结余分配”科目。由于原账中“事业结余”、“结余分配”科目年末无余额,不需要进行调账处理。
(十三)“经营结余”科目
新制度没有设置“经营结余”科目。调账时,如果原账中“经营结余”科目有借方余额,应将该余额转入新账中的“非限定性净资产”科目。
收入支出类:
(十四)“财政补助收入”、“上级补助收入”、“附属单位缴款”、“事业收入”、“经营收入”、“其他收入”、“拨出经费”、“对附属单位补助”、“上缴上级支出”、“结转自筹基建”、“事业支出”、“经营支出”、“销售税金”科目
由于原账中以上收入支出科目年末无余额,不需要进行调账处理。自2005年1月1日起,应当按照新制度设置收入支出科目并进行账务处理。
(十五)“拨入专款”、“拨出专款”、“专款支出”科目
新制度没有设置“拨入专款”、“拨出专款”、“专款支出”科目。调账时,如果原账中以上科目有借方或者贷方余额,应先将“拨入专款”科目贷方余额与原账中因使用拨入专款而形成的“拨出专款”、“专款支出”科目借方余额相抵消,借记“拨入专款”科目,贷记“拨出专款”和“专款支出”科目。抵消后,“专款支出”科目应无余额。如果“拨入专款”科目仍有贷方余额或者“拨出专款”科目仍有借方余额,应当视具体情况,将应当偿还或者收回的部分,转入新账中的“其他应付款”或者“其他应收款”科目;将不需偿还或者不再收回的部分,转入新账中的“非限定性净资产”科目。
(十六)“成本费用”科目
新制度没有设置“成本费用”科目,但规定了民间非营利组织可以根据实际情况在“存货”科目下设置“生产成本”等明细科目,归集相关成本。调账时,如果原账中“成本费用”科目有借方余额,应转入新账中“存货”科目。
附:民间非营利组织新旧会计科目对照表

