政策解读
财务与会计
7tbyk289m8yc
证监会发布《监管规则适用指引——会计类第4号》
发布时间:2024-03-03   来源:致同官方微信公众号 
免责申明:本站自编内容版权所有,不得转载;部分内容转载自报刊或网络,转载内容均注明来源和作者,如对转载、署名等有异议的相关方请通知我们(tfcj@tfcjtax.com,051086859269),我们将及时处理!本网站登载的财税法规政策请以官方发布的为准;本网站内容仅供学习参考之目的,所有文章内容与观点并不代表本站观点、立场,我们不对其准确性、合规性负责!如用于实务操作等等其他任何目的,所产生的法律风险与法律责任与本站无关!

2024年2月8日,证监会发布了《监管规则适用指引——会计类第4号》,内容涉及金融工具、收入、研发支出和长期股权投资等8个具体问题。每项具体指引包括三部分内容:交易事项背景及具体的会计问题、会计准则的相关规定、具体问题适用会计准则的意见或监管口径。

会计类监管规则适用指引1-4号共涉及收入、股权投资、企业合并、合并财务报表等59类、86个具体问题。此前,2020年11发布的《监管规则适用指引——会计类第1号》内容涉及股权投资、企业合并、股份支付、金融工具、收入、非经常性损益等26类、53个具体问题;2021年11月发布的《监管规则适用指引——会计类第2号》内容涉及收入、金融工具、企业合并、非经常性损益等14类、14个具体问题;2023年2月发布的《监管规则适用指引——会计类第3号》内容涉及长期股权投资、金融工具、租赁、股份支付等11类、11个具体问题。

相关问题清单如下:

图片

 

4-1 并表原始权益人合并财务报表层面关于基础设施REITs其他方持有份额的列报

区分金融负债和权益工具,重点在于判断企业是否存在无条件地避免交付现金或其他金融资产的合同义务。对于附有或有结算条款的金融工具,发行方不能无条件地避免交付现金、其他金融资产或者以其他导致该工具成为金融负债的方式进行结算的,应当将其分类为金融负债;但是如果满足只在发行方清算时才需结算、或者或有结算条款几乎不具有可能性等条件时,应当将其分类为权益工具。

监管实践发现,部分公司对于并表原始权益人在合并财务报表层面将基础设施领域不动产投资信托基金(简称“基础设施REITs”)其他方持有的份额列报为负债还是权益,存在理解上的偏差和分歧。现就该事项的意见如下:

并表原始权益人合并财务报表层面对于基础设施REITs其他方持有的份额,列报为负债还是权益,主要取决于原始权益人是否存在无条件避免交付现金或其他金融资产的义务,具体考虑以下两方面因素:一是基础设施REITs是否可以避免现金分配义务。根据证监会、交易所等相关监管要求,若基础设施REITs产品连续两年未按照相关规定将不低于基金年度可供分配金额的90%进行收益分配的,相关基金产品将按规定被交易所终止上市。据此,发行人有权选择在交易所终止上市以避免前述规定要求的现金分配义务。二是基础设施REITs是否可以避免到期强制清算义务。基础设施REITs虽然成立时设置了初始期限,但其可通过扩募购入新的基础设施资产延长合同期限。因此,如发行人已依照相关规定要求说明前述分配、终止上市和扩募延期安排,且不存在其他可能导致判断为金融负债的约定,则发行人不存在不可避免的支付义务,并表原始权益人在合并财务报表层面应将基础设施REITs其他方持有的份额列报为权益。从基础设施REITs其他投资方的会计处理角度看,其持有的份额在性质上属于权益工具投资。

致同解读

2020年4月,证监会、国家发改委发布了《关于推进基础设施领域不动产投资信托基金(REITs)试点相关工作的通知》(证监发〔2020〕40号),明确了REITs试点的基本原则、试点项目要求和试点工作安排,标志着境内基础设施领域的公募REITs试点正式起步。

REITs相关的会计处理问题主要涉及四个方面:(1)对于REITs,监管要求应当将90%以上经审计年度可供分配金额以现金形式分配给投资者。此外,REITs成立时设置了经营期限。REITs层面是否面临不可避免的支付义务,从而如何对收到的资金进行股债的会计分类。(2)原始权益人是否控制REITs,如控制,在合并报表层面REITs其他方持有的份额是少数股东权益还是负债。(3)项目公司股权是否构成业务,从而REITs收购项目公司股权属于业务合并还是资产购买。(4)其他投资方能否将持有的REITs份额分类为非交易性权益工具投资,以公允价值计量且其变动计入其他综合收益。

对于基础设施REITs是否可以避免现金分配义务:此前有观点认为,尽管相关法规和基金招募说明书对于可供分配利润允许就未来合理支出预留等项目进行调整,但考虑到90%的高分配比例和REITs项目本身的特点,这些调整不构成REITs基金对于分配的任意决定权,即招募说明书中关于分红的约定很可能导致REITs基金存在不能无条件避免的交付现金或其他金融资产的合同义务,从而属于《企业会计准则第37 号——金融工具列报》所定义的金融负债,因此基金投资人的出资在REITs基金层面及并表原始权益人合并财务报表层面应分类为金融负债。此次《会计类第4号》明确,根据交易所2022年11月发布的《关于规范公开募集基础设施证券投资基金收益分配相关事项的通知》,“基础设施REITs连续两年未按照法律法规进行收益分配的,基金管理人应当申请基金终止上市。”因此,发行人有权选择在交易所终止上市以避免前述规定要求的现金分配义务。上述处理口径与2023年11月29日IASB发布的《具有权益特征的金融工具——对IAS 32, IFRS 7和IAS 1的拟议修订(征求意见稿)》的原则有相似性。IASB通过本次修订旨在澄清,在将金融工具(或者其组成部分)分类为金融负债、金融资产或者权益工具时,只考虑在法律上可强制执行且除相关法律法规所规定的权利和义务之外的合同权利和义务。如果一项权利或义务由相关法律法规产生,并且无论其是否包含在合同安排中都将产生,则企业在进行金融工具(或者其组成部分)分类时不应当考虑该项权利或义务。

对于基础设施REITs是否可以避免到期强制清算义务:REITs基金通常设定经营期限,仅在经基金份额持有人大会审议通过后可延长期限。基金存续期间,可根据基金的投资策略购入或出售基础设施项目,在初始的基础设施项目特许经营权终止后,基金能否继续购入符合规定的基础设施项目,也存在一定的不确定性。需对不同REITs基金的业务实质进行分析以判断其存续期。此次《会计类第4号》明确,根据交易所2022年5月发布的《公开募集基础设施证券投资基金(REITs)规则适用指引第3号——新购入基础设施项目(试行)》《公开募集基础设施证券投资基金业务指引第3号——新购入基础设施项目(试行)》,“基础设施基金新购入基础设施项目的,可以单独或同时以留存资金、对外借款或者扩募资金等作为资金来源。”因此,基础设施REITs虽然成立时设置了初始期限,但其可通过扩募购入新的基础设施资产延长合同期限,从而解决了有限寿命这一个问题。

对于其他投资方能否将持有的REITs份额分类为非交易性权益工具投资:根据《企业会计准则第22号——金融工具确认和计量》应用指南,权益工具投资中的“权益工具”,是指对于工具发行方来说,满足《企业会计准则第37号——金融工具列报》中权益工具定义的工具。若发行人有权选择避免现金分配义务、可以避免到期强制清算义务,且不存在其他可能导致判断为金融负债的约定,则其发行的基金份额满足权益工具的定义,对应的,从基础设施REITs其他投资方的角度看,其持有的份额在性质上属于权益工具投资,从而在满足“非交易性”的条件时,可以选择指定为“其他权益工具投资”。

 

4-2 研发服务合同中排他条款的会计处理

在识别转让商品合同中的履约义务时,需要考虑商品是否可明确区分,包括考虑是否与合同中承诺的其他商品存在重大整合、重大修改或定制以及具有高度关联性等因素。对于附有质量保证条款的销售,企业应当按性质将其所提供质量保证区分为保证类和服务类质量保证进行会计处理。

监管实践发现,部分公司对于研发服务合同中包含的排他条款,例如一定时间内不能为其他公司提供类似研发服务等,应如何进行会计处理存在理解上的偏差和分歧。现就该事项的意见如下:

对于研发服务合同中约定的排他条款以及客户能够选择单独购买的排他协议,可参照收入准则中关于质量保证的有关规定进行会计处理。若相关排他服务可单独购买、或者是在研发服务提供结束后较长一段时间持续存在且不属于行业惯例的排他条款等情况的,则应将排他条款识别为单项履约义务,参照服务类质保进行会计处理。若排他性属于研发服务的属性或特有安排,与提供的研发服务密切相关,例如与研发服务履约期限相同、或者是按照行业惯例作出的约定等,则不应将排他条款识别为单项履约义务,参照保证类质保进行会计处理。

致同解读

对于与客户之间的合同中涉及的排他条款,《企业会计准则第14号——收入》应用指南在“授予知识产权许可”的特定交易的会计处理中提及:“值得注意的是,在判断某项知识产权许可是属于在某一时段内履行的履约义务还是在某一时点履行的履约义务时,企业不应考虑下列因素:一是该许可在时间、地域、排他性以及相关知识产权消耗和使用方面的限制,这是因为这些限制界定了已承诺的许可的属性,并不能界定企业是在某一时点还是在某一时段内履行其履约义务。二是企业就其拥有的知识产权的有效性以及防止未经授权使用该知识产权许可所提供的保证,这是因为保护知识产权的承诺并不构成履约义务,该保护行为是为了保护企业知识产权资产的价值,并且就所转让的知识产权许可符合合同约定的具体要求而向客户提供保证。”但是对于排他条款是否构成单项履约义务,并无明确的规定。

药物研发服务企业的技术服务合同通常会约定排他条款,即药物研发服务企业在为客户提供技术研发服务后一段时间内,不能再为同行业其他客户提供类似的研发服务。此外客户可能单独购买排他协议,或在原排他条款到期后单独购买延期的排他协议。有观点认为,参考《企业会计准则第14号——收入》应用指南中“授予知识产权许可”关于排他性的规定,排他条款作为承诺服务的属性,属于药物研发行业的基本安排,排他条款本身并未向客户提供任何服务,因此不作为一项单独的履约义务。也有观点认为,药物研发服务的排他条款与知识产权许可的排他条款不同,知识产权许可的排他条款通常与知识产权授权期间相同,是知识产权许可本身的特征,但药物研发服务的排他条款是在研发服务之后的约定,与药物研发服务本身并非密不可分,而是在研发服务之外的一项额外义务,排他条款应当作为一项单独的履约义务。

《会计类第4号》明确,排他条款参照收入准则中关于质量保证的有关规定进行会计处理。若排他性属于研发服务的属性或特有安排,与提供的研发服务密切相关,例如与研发服务履约期限相同、或者是按照行业惯例作出的约定等,则不应将排他条款识别为单项履约义务,参照保证类质保进行会计处理。

例如,某公司从事先导化合物研发服务业务,2X20年为其客户制药企业提供药物研发服务,合同约定了排他条款,不允许公司在服务提供结束后3年内为其他制药企业提供类似研发服务。研发服务合同中排他条款未单独定价。

对于研发服务合同中的排他条款,该排他性属于研发服务的属性,与研发服务履约期限相同、是按照行业惯例作出的约定,因此与提供的研发服务密切相关,不应将排他条款识别为单项履约义务,应参照保证类质保进行会计处理,即根据《企业会计准则第13号——或有事项》的规定对相关的质保义务进行处理。

 

4-3 外购研发项目的会计处理

企业内部研究开发项目研究阶段的支出,应当于发生时计入当期损益。企业内部研究开发项目开发阶段的支出,同时满足一定条件的,才能确认为无形资产。

监管实践发现,部分公司对于外购研发项目的会计处理存在理解上的偏差和分歧。现就该事项的意见如下:

外购研发项目并后续用于自行研发的相关支出,其会计处理应遵守企业内部自行研发支出的资本化政策。若该外购研发项目用于公司自身研究阶段或尚未达到资本化时点的开发阶段,则公司应将其相关支出予以费用化,除非有确凿证据表明可通过将其对外出售等方式,在未来期间很可能给公司带来经济利益流入。

致同解读

根据《企业会计准则第6号——无形资产》,企业在判断无形资产产生的经济利益是否很可能流入时,应当对无形资产在预计使用寿命内可能存在的各种经济因素作出合理估计,并且应当有明确证据支持。企业内部研究开发项目的支出,应当区分研究阶段支出与开发阶段支出。企业内部研究开发项目研究阶段的支出,应当于发生时计入当期损益;企业内部研究开发项目开发阶段的支出,满足条件的,才能确认为无形资产。

《国际会计准则第38号——无形资产》21段规定,当且仅当满足以下条件时,无形资产应予确认:(1)归属于该资产的预期未来经济利益很可能流入主体,以及(2)该资产的成本能够可靠地计量。25段规定,一般地,主体单独取得无形资产所支付的价格会反映对资产内含预期未来经济利益流入主体可能性的期望。换言之,主体预期将有经济利益流入,即使该经济利益流入的时间分布或金额具有不确定性。因此,单独取得的无形资产总是被认为符合第21(1)段的可能性确认条件26段规定,此外,单独取得的无形资产的成本通常能够可靠地计量。当购买对价是以现金或其他货币性资产的形式支付时,更是如此。

对于外购研发项目并后续用于自行研发的相关支出,是参考《国际会计准则第38号——无形资产》直接默认可以资本化,还是在满足确认条件时(如与该无形资产有关的经济利益很可能流入)才能予以确认,实务中有不同的理解。

《会计类第4号》明确,外购研发项目并后续用于自行研发的相关支出,其会计处理应遵守企业内部自行研发支出的资本化政策。若该外购研发项目用于公司自身研究阶段或尚未达到资本化时点的开发阶段,则公司应将其相关支出予以费用化,除非有确凿证据表明可通过将其对外出售、授予许可等方式,在未来期间很可能给公司带来经济利益流入。

企业无论内部研发还是外购无形资产,均需要进一步结合研发阶段、项目商业价值取得方式和估值的可靠性、持有目的、是否可对外授权或转让等具体情况进行综合判断。企业取得的正在进行中的研究开发项目,应当按照《企业会计准则第6号——无形资产》等相关规定判断是否可以确认为无形资产,确认的前提是要符合资产的定义,是预期会给企业带来经济利益的资源且与该资源有关的经济利益很可能流入企业。

 

4-4 销售合同中附最低转售价担保的会计处理

销售合同中存在可变对价的,企业应当对计入交易价格的可变对价按照期望值或最可能发生金额进行估计。在每一资产负债表日,企业应当重新估计可变对价金额,以如实反映报告期末存在的情况以及报告期内发生的情况变化。

监管实践发现,部分公司对于销售合同中附最低转售价担保的相关会计处理存在理解上的偏差和分歧。现就该事项的意见如下:

销售合同中附最低转售价担保,是指公司向客户销售商品时,约定当客户向第三方转售商品时售价低于某一约定金额,公司将向客户支付差价(即经担保的最低转售价值)。当公司保证客户将获得一项最低金额的出售收入时,应当审慎判断客户是否取得了商品的控制权。若客户取得了商品的控制权,公司确认收入时应当将其为客户提供的最低转售价担保作为可变对价进行会计处理。

致同解读

对于销售合同中的最低转售价担保,首先应判断客户是否取得了商品的控制权。根据《企业会计准则第14号——收入》,企业应当在履行了合同中的履约义务,即在客户取得相关商品控制权时确认收入。取得相关商品控制权,是指能够主导该商品的使用并从中获得几乎全部的经济利益。对于在某一时点履行的履约义务,企业应当在客户取得相关商品控制权时点确认收入。在判断客户是否已取得商品控制权时,企业应当考虑下列迹象:(1)企业就该商品享有现时收款权利,即客户就该商品负有现时付款义务;(2)企业已将该商品的法定所有权转移给客户,即客户已拥有该商品的法定所有权;(3)企业已将该商品实物转移给客户,即客户已实物占有该商品;(4)企业已将该商品所有权上的主要风险和报酬转移给客户,即客户已取得该商品所有权上的主要风险和报酬;(5)客户已接受该商品;(6)其他表明客户已取得商品控制权的迹象。

商品所有权上的主要风险和报酬主要包括价格变动风险、毁损灭失风险等。《会计类第4号》明确,当公司保证客户将获得一项最低金额的出售收入时,应当审慎判断客户是否取得了商品的控制权。若客户取得了商品的控制权,公司确认收入时应当将其为客户提供的最低转售价担保作为可变对价进行会计处理。

 

4-5 权益法下顺流交易产生的未实现内部交易损益以处置或视同处置股权方式实现时的会计处理

权益法下,投资方计算确认应享有或分担被投资单位的净损益时,对于与被投资单位之间发生的未实现内部交易损益按照应享有的比例计算归属于投资方的部分,投资方在编制合并财务报表时,应当对顺流交易有关未实现的收入和成本或资产处置损益等中归属于投资方的部分予以抵销(投出或出售的资产构成业务的除外),在此基础上确认投资收益。

监管实践发现,部分公司对于与原联营企业、合营企业之间顺流交易产生的未实现内部交易损益以处置或视同处置联营企业、合营企业股权的方式得以实现时的会计处理,存在理解上的偏差和分歧。现就该事项的意见如下:

对于投资方与联营企业、合营企业之间发生顺流交易产生的未实现内部交易损益,因处置或视同处置联营企业、合营企业股权导致未实现内部交易损益得以实现,投资方应作为股权处置损益计入当期投资收益,前期在投资方合并财务报表中予以抵销的未实现内部交易相关收入、成本或资产处置损益等不予恢复。

致同解读

对于投资方与联营企业、合营企业之间发生顺流交易产生的未实现内部交易损益,在以处置或视同处置股权方式实现时,是转入当期投资收益,还是确认收入和成本或资产处置损益,实务中有不同的理解。

有观点认为,对于丧失重大影响或共同控制的情形,如企业因追加投资等原因能够对原重大影响的被投资方实施控制的(非同一控制下企业合并),可以将该分步实现非同一控制下企业合并的交易看作两项交易,即在购买日视同先按照公允价值处置相关联营企业股权,同时再立即按公允价值回购公司股权实现控制,原持有的联营公司股权在购买日会产生公允价值重估损益。所以,前期顺流交易形成的未实现内部交易损益,视同随着原联营公司股权的“处置”得以实现,前期未实现损益应作为股权处置损益转入当期投资收益。也有观点认为,企业对联营企业、合营企业进行权益法核算时,只对未实现内部交易损益进行抵销,且在合并层面相应抵销该项交易产生的收入和成本或资产处置损益中归属于投资方的部分。与联营企业、合营企业顺流交易内部交易损益“实现”是指投资方可以正常确认该项交易的收入和成本或资产处置损益,因此前期未实现损益应确认收入和成本或资产处置损益。

《会计类第4号》明确,对于投资方与联营企业、合营企业之间发生顺流交易产生的未实现内部交易损益,因处置或视同处置联营企业、合营企业股权导致未实现内部交易损益得以实现,投资方应作为股权处置损益计入当期投资收益,前期在投资方合并财务报表中予以抵销的未实现内部交易相关收入、成本或资产处置损益等不予恢复。

例如,2X23年12月,甲公司向其持股40%的联营企业A公司销售一批产品,售价1,000万元,成本800万元,A公司作为存货管理,且尚未将该项产品对外出售。甲公司在其合并财务报表层面对该顺流交易未实现内部交易损益进行抵销,最终对于该交易确认收入600万元(=1,000×(1-40%)),结转成本480万元(=800×(1-40%)),形成内部未实现损益80万元(=(1,000-800)×40%)。

2X24年2月,甲公司将持有A公司40%的股权予以处置,前期向联营企业A公司出售产品形成的未实现内部交易损益80万元,可以视同已实现从而全部转为当期损益。

甲公司与A公司前期的顺流交易未实现内部交易损益通过处置A公司股权的方式得以实现。甲公司应将前期顺流交易未实现损益80万元转为当期投资收益。

此外,还可参考《上海证券交易所会计监管动态(2023年第1期)》典型案例研究“取得原联营企业控制权后,原顺流交易未实现内部交易损益的会计处理”。

 

4-6 合并财务报表层面分类为负债的特殊金融工具相关利息费用的资本化

企业发生的借款费用,可直接归属于符合资本化条件的资产的购建或者生产的,应当予以资本化,计入相关资产成本;其他借款费用,应当在发生时根据其发生额确认为费用,计入当期损益。

监管实践发现,部分公司对外融资符合企业会计准则中特殊金融工具的特征,在子公司个别财务报表中分类为权益工具,但在合并财务报表中分类为以摊余成本计量的金融负债。对于该合并财务报表层面金融负债确认的借款费用能否资本化,存在理解上的偏差和分歧。现就该事项的意见如下:

对于前述在子公司报表层面分类为权益工具、在合并财务报表层面分类为金融负债的特殊金融工具产生的借款费用,符合借款费用资本化条件的,应当在合并财务报表层面予以资本化,计入相关资产成本。

致同解读

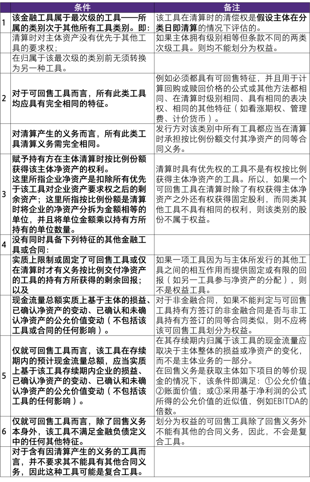
根据《企业会计准则第37号——金融工具列报》,特殊金融工具包括可回售工具和发行方仅在清算时才有义务向另一方按比例交付其净资产的金融工具。可回售工具,是指根据合同约定,持有方有权将该工具回售给发行方以获取现金或其他金融资产的权利,或者在未来某一不确定事项发生或者持有方死亡或退休时,自动回售给发行方的金融工具。例如,某些合作制法人的可随时回售的“权益”或者某些开放式基金的可随时赎回的基金份额。对于发行方仅在清算时才有义务向另一方按比例交付其净资产的金融工具,产生上述合同义务的清算确定将会发生并且不受发行方的控制(如发行方本身是有限寿命主体),或者发生与否取决于该工具的持有方。

特殊金融工具虽然符合金融负债定义,但在满足特定条件时,应当分类为权益工具。同时满足以下所有条件时,非衍生特殊金融工具才可以划分为权益:

图片

但是,企业发行的满足特定条件分类为权益工具的特殊金融工具,在企业集团合并财务报表中对应的少数股东权益部分,应当分类为金融负债。

图片

对于前述在子公司报表层面分类为权益工具、在合并财务报表层面分类为金融负债的特殊金融工具产生的借款费用,符合借款费用资本化条件的,如用于符合资本化条件的资产的购建或者生产的,应当在合并财务报表层面予以资本化,计入相关资产成本。

 

4-7 非同一控制下企业合并中被购买方与政府补助相关的递延收益的会计处理

非同一控制下企业合并中,被购买方可辨认资产、负债等应当按照购买日的公允价值予以确认和计量,企业合并成本大于合并中取得的被购买方可辨认净资产公允价值份额的差额,确认为合并商誉。

监管实践发现,部分公司对于非同一控制下企业合并中被购买方与政府补助相关的递延收益在购买日如何确认和计量存在理解上的偏差和分歧。现就该事项的意见如下:

非同一控制下的企业合并中,无论被购买方在其自身财务报表中对政府补助采用总额法还是净额法进行会计处理,购买方在购买日所确认的被购买方各项可辨认资产和负债的公允价值应保持一致,确认的合并商誉金额也应一致。购买方对于被购买方自身的财务报表中因政府补助确认的递延收益,如果相关政府补助款项不存在需要返还的现时义务,则购买方不应将该递延收益单独识别为一项可辨认负债。

致同提示

根据《企业会计准则实施典型案例集》“案例7-5 非同一控制下企业合并中被购买方因政府补助确认的递延收益在购买日的确认”,在购买日,被购买方并不存在需要返还政府补助款项的现时义务,因此,购买方不需要将递延收益单独确认为一项可辨认负债。值得注意的是,如果该政府补助还附带了需在购买日之后满足或持续满足的条件,则应当根据客观情况判断企业在购买日以及未来满足或持续满足所附带条件的可能性,以确定是否存在需要返还政府补助款项的现时义务及其可能性,从而确定是否存在一项可辨认负债并进行相应的确认和计量。

《会计类第4号》与上述案例处理原则一致。购买方对于被购买方自身的财务报表中因政府补助确认的递延收益,如果相关政府补助款项不存在需要返还的现时义务,则购买方不应将该递延收益单独识别为一项可辨认负债。

无论被收购方在其自身财务报表中就政府补助选择采用总额法还是净额法进行核算,购买方基于购买日的公允价值确认所取得的被购买方的各项可辨认资产和负债,以及确认的商誉金额均是一致的,不应因为采用总额法或者净额法而改变结果。

 

4-8 关于租赁负债相关递延所得税资产的确认

企业确认由可抵扣暂时性差异产生的递延所得税资产,应当以未来期间很可能取得用以抵扣可抵扣暂时性差异的应纳税所得额为限。企业在确定未来期间很可能取得的应纳税所得额时,应考虑企业未来期间正常生产经营活动,以及应纳税暂时性差异在未来期间转回两方面的影响。

监管实践发现,部分公司对于预计未来期间公司根据相关税法规定确定的应纳税所得额整体为负数的情况下,是否应当确认租赁负债相关的递延所得税资产存在理解上的偏差和分歧。现就该事项的意见如下:

公司在确认递延所得税资产时,应当考虑公司当前应纳税暂时性差异在未来期间转回时将产生的可用来抵扣可抵扣暂时性差异的所得税影响。对于租赁交易,即使预计未来期间公司根据相关税法规定确定的应纳税所得额整体为负数,公司应当考虑预计未来期间转回的使用权资产等所产生的应纳税暂时性差异,确认与租赁负债相关的可抵扣暂时性差异产生的递延所得税资产。

致同提示

《企业会计准则解释第16号》规定对于不是企业合并、交易发生时既不影响会计利润也不影响应纳税所得额(或可抵扣亏损)、且初始确认的资产和负债导致产生等额应纳税暂时性差异和可抵扣暂时性差异的单项交易(包括承租人在租赁期开始日初始确认租赁负债并计入使用权资产的租赁交易)产生的资产和负债相关的递延所得税不适用《企业会计准则第18号——所得税》规定的初始确认豁免的会计处理。具体会计处理,可参见《所得税准则应用案例——单项交易产生的资产和负债相关的递延所得税不适用初始确认豁免的会计处理》。

对于持续亏损且预计未来很可能继续亏损的企业,在判断企业于可抵扣暂时性差异转回的未来期间是否能够产生足够的应纳税所得额时,应当考虑未来期间正常生产经营活动实现的应纳税所得额,以及应纳税暂时性差异在未来期间转回时将增加的应纳税所得额。由租赁交易产生的应纳税暂时性差异在未来期间转回时将产生确定的可用来抵扣可抵扣暂时性差异的应纳税所得额,如果满足所得税准则中递延所得税资产确认条件,应当确认相应递延所得税资产。

企业确认由可抵扣暂时性差异产生的递延所得税资产,应当以未来期间很可能取得用以抵扣可抵扣暂时性差异的应纳税所得额为限,至于将该结果确认为连续补亏、资产减值、信用减值还是租赁负债产生的递延所得税资产,实务中有不同的理解。《会计类第4号》明确是确认与租赁负债相关的可抵扣暂时性差异产生的递延所得税资产。

另外,关于递延所得税资产和递延所得税负债的列报,仍应遵守所得税准则及其应用指南等中关于列报的规定:“递延所得税资产和递延所得税负债一般应当分别作为非流动资产和非流动负债在资产负债表中列示。......(二)同时满足下列条件时,企业应当将递延所得税资产及递延所得税负债以抵销后的净额列示:企业拥有以净额结算当期所得税资产及当期所得税负债的法定权利;递延所得税资产和递延所得税负债是与同一税收征管部门对同一纳税主体征收的所得税相关或者对不同的纳税主体相关,但在未来每一具有重要性的递延所得税资产和递延所得税负债转回的期间内,涉及的纳税主体意图以净额结算当期所得税资产及当期所得税负债或是同时取得资产、清偿债务。”通常情况下,该条件并未要求企业详细推定各应纳税暂时性差异与可抵扣暂时性差异转回的时间,也未要求满足净额列示条件的相关应纳税暂时性差异与可抵扣暂时性差异预计未来转回的时间必须在同一纳税年度内的。

此外,在满足递延所得税资产和递延所得税负债净额列报的条件时,企业应当对所有递延所得税资产和递延所得税负债净额列报,不应有选择地仅对部分递延所得税资产和递延所得税负债净额列报,而对其他递延所得税资产和递延所得税负债总额列报。

本文内容仅供一般参考之用,版权归致同会计师事务所(特殊普通合伙)所有,我们不对任何主体因使用本文内容而导致的任何损失承担责任,如需转载本文,务必原文转载,不得修改,且标注转载来源为:致同官方微信公众号。

 

扫一扫,打开该文章

相关文章 查看更多>>
【打印】      【关闭】
版权所有:天赋长江(无锡)税务师事务所
地址:江苏省江阴市长江路169号汇富广场22楼
电话:0510-86855000 邮箱:tfcj@tfcjtax.com
苏ICP备05004909 苏B2-20040047